Home
Application
Home Appliance

Home Appliance
The development of home appliances is becoming more and more intelligent, miniaturized and flat. At present, TV products are thinner, and semiconductor discrete devices are developing in the direction of flatness. Yangjie Technology optimizes the circuit performance of air conditioning, TV and other home appliances, such as the rectifier circuit can realize the function of power frequency AC rectification into DC high voltage.
TV power supply 45-75W ?
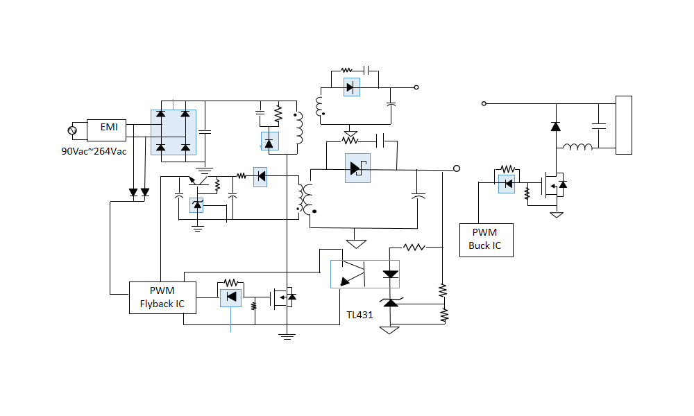
TV Power supply75-100W ?
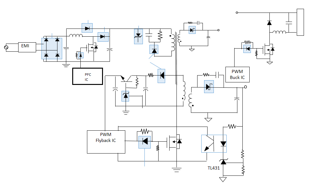
TV power supply 100-300W ?
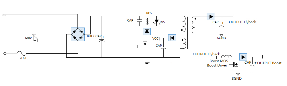
TV backlight Flyback(Buck) ?
TV backlight-PFC+Flyback(Buck) ?
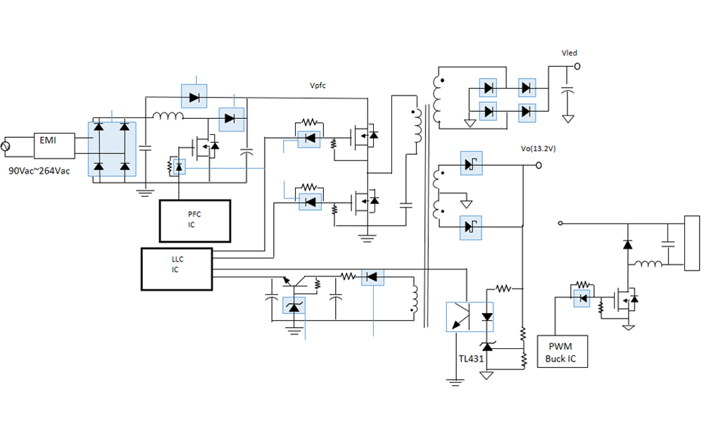
TV backlight -PFC+LLC(Boot) ?
TV backlight-PFC+LLC(Buck) ?
Indoor air conditioner ?
Outdoor air conditioner ?